新闻中心
-
西安彩晶光电科技股份有限公司TFT液晶显示材料产业化项目(一期Ⅱ标段)环境影响评价信息第一次公示
根据《中华人民共和国环境影响评价法》、《环境影响评价公众参与办法》等的有关规定,现将TFT液晶显示材料产业化项目(一期Ⅱ标段)的有关事项公告如下:一、建设项目概况项目名称:TFT液晶显示材料产业化项目···16
05
2024
查看更多 -
创新拼搏显担当,协同奋进谱新章——庆祝第114个三八国际妇女节
桃之夭夭,灼灼其华。在彩晶的科研、生产、销售和管理各条战线及岗位上,都活跃着“半边天”的身影,她们中不断涌现着先进员工和先进事迹,在公司的高质量发展中发挥着重要的巾帼力量。在春风含笑柳如烟的三月时节里···19
03
2024
查看更多 -
西安彩晶光电科技股份有限公司顺利通过国际禁化武组织视察
2024年3月3日至8日,西安彩晶光电科技股份有限公司第二类监控化学品1-丙基磷酸环酐的生产设施现场接受了国际禁化武组织(OPCW)视察。3月4日上午,视察组抵达公司厂区后,召开视察前情况汇报会。会上···19
03
2024
查看更多 -
董事长深入调研,为2025年加油打气
新年伊始,集团董事长王建祥深入各部门开展调研工作,为全体干部带来了鼓舞与激励,为公司2025年的发展注入了强大动力。1月4日,董事长在基地科研楼会议室召开2025年首次干部座谈会,并且董事长在会上发表···27
02
2026
查看更多 -
2025年度股东大会和董监事会顺利召开
2025年度股东大会和董监事会顺利召开2025年12月6日,公司2025年度股东大会、董事会及监事会于成都隆重召开,会议由董事长王建祥主持,相关议案报告顺利过会。会议全面回顾了过去一年公司在生产经营、···16
12
2025
查看更多 -
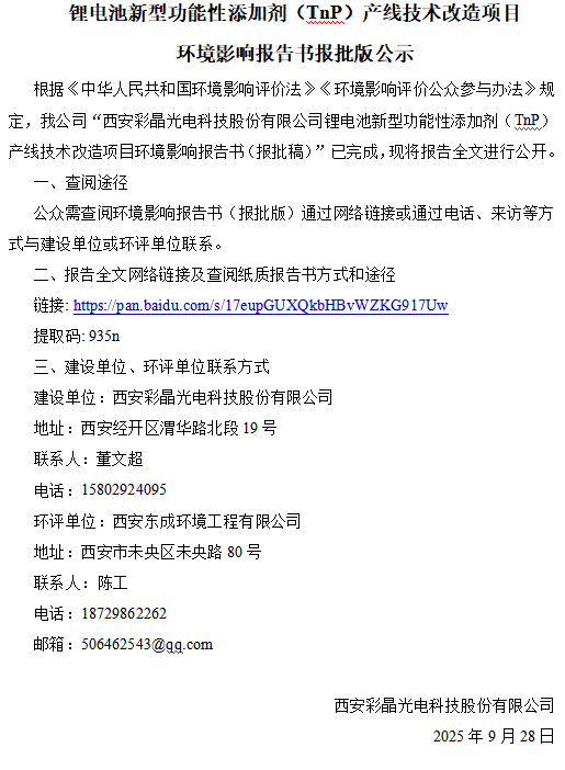
锂电池新型功能性添加剂(TnP)产线技术改造项目 环境影响报告书报批版公示
锂电池新型功能性添加剂(TnP)产线技术改造项目环境影响报告书报批版公示根据《中华人民共和国环境影响评价法》《环境影响评价公众参与办法》规定,我公司“西安彩晶光电科技股份有限公司锂电池新型功能性添加剂···29
09
2025
查看更多
您还想知道更多?
请通过以下信息联系到我们!
-
电话: 029-88294393 -
电子邮件: cjoesale@xacjoe.com -
网址:http://xacjoe.com
